

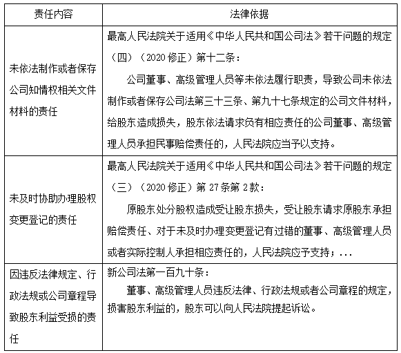
前言 公司的董监高是指公司内部董事、监事、高级管理人员(包括经理、副经理、财务负责人、上市公司董事会秘书和公司章程规定的其他人员,下称“董监高”)。董监高作为公司经营管理的核心人员,合法合规履职是公司合规经营的根本,2024年7月1日生效的《中华人民共和国公司法》(下称“新公司法”)对旧公司法作出了较大调整,其中,对于董监高责任的大幅强化实属公司法修订的一大亮点。本文旨在通过对新公司法中关于董监高责任承担的相关条款进行梳理和解读,并给出合规建议,希望能帮助董监高提升履职能力并降低潜在履职风险。 一 董高监的制度创新 本次新公司法的修订中展现出将“股东会中心主义”转变为“董事会中心主义”的思想,因此,新公司法赋予了董监高在公司治理过程中更多的职权,根据权责一致的基本原理,新公司法也就相应为董监高创设了更多的责任条款。 (一)对于董事来说,新增了“事实董事”和“影子董事”的概念。 1.【事实董事】新公司法第一百八十条第三条规定:公司的控股股东、实际控制人不担任公司董事但实际执行公司事务的,适用前两款规定。 此处“前两款规定”指的是董监高对公司负有的忠实义务和勤勉义务。实务中,公司控股股东和实控人不担任董事但却通过董事会实际控制公司经营决策权的现象比比皆是,新公司法通过“事实董事”条款,为实质认定控股股东和实控人的董事身份并要求其承担相应法律责任提供了可能性。 2.【影子董事】新公司法第一百九十二条规定:公司的控股股东、实际控制人指示董事、高级管理人员从事损害公司或者股东利益的行为的,与该董事、高级管理人员承担连带责任。 影子董事在公司治理中虽然不具有正式的董事身份,但通过其影响力实际上能够对公司的经营决策产生重大影响。新公司法的规定有助于加强对影子董事的法律约束,同时也加重了董事、高管的责任,明确董事和高管仅作为被指示的执行人而非决策者,并不能免除自身的责任。 从思维扩散角度,旧公司法语境下,在公司不担任任何职务的实控人因不具备董监高身份而在被认定职务类犯罪过程中存在主体身份错位的问题,新公司法解决了该制度缺陷,事实董事、影子董事也具备董监高身份,也需对公司承担忠实义务和勤勉义务,如果事实董事、影子董事侵犯公司权益或符合职务类犯罪客观要件,也可被追究相应罪名的刑事责任。 (二)对于监事来说,新公司法根据实务中监事会普遍虚设的现状对监事会架构进行了调整,有利于实现灵活化、低成本的公司治理,也有利于保护少数股东的利益,具体内容如下: 1.不论有限公司还是股份公司(包括国有独资公司),在董事会中设置由董事组成的审计委员会,由审计委员会的成员行使监事职权的,不设监事会或者监事; 2.不论有限公司还是股份公司,公司规模较小或者股东人数较少的,可以不设监事会,设立一名监事来行使监事会的职权,其中有限公司经全体股东一致同意,也可以不设监事。 二 董监高的责任和义务 董监高义务法定化以及责任实质化,是新公司法的重大调整事项。新公司法打破了董监高履职行为及其与董监高个人责任之间的壁垒,在此情形下,可以预见,“混子董事”、“挂名董事”必将式微,新公司法颁布后出现的董事辞职潮、高管变更登记潮就是最好明证。 (一)董监高损害公司利益的责任 本次新公司法第一百八十条将董监高需要承担的忠实义务和勤勉义务进行细化,同时明确“事实董事”和“影子董事”也需要承担忠实义务和勤勉义务。 1.忠实义务概述及董监高责任 (1)忠实义务的类型 新公司法将监事纳入忠实义务的规制主体范围,扩大监事责任,且关联方主体范围不仅限于“董监高”本人,还包括“董监高”的近亲属、“董监高”及其近亲属直接或者间接控制的企业、与“董监高”及其近亲属有其他关联关系的关联人。 上述绝对禁止行为与相对禁止行为之间的区别在于,绝对禁止行为绝对不可为,而相对禁止行为在满足一定条件下可豁免,豁免条件为“提前报告”+“决议通过”: A.向董事会或者股东会报告利益冲突事项; B.按照章程规定经过董事会或者股东会决议通过,关联董事应回避表决,表决权不计入表决权总数。 (2)违反忠实义务需要承担的责任 A.民事责任:收益归入权 新公司法一百八十六条规定:董事、监事、高级管理人员违反本法第一百八十一条至第一百八十四条规定所得的收入应当归公司所有。 B.刑事责任: 除了民事责任外,董监高更需要注意的是刑事方面的责任,刑法修正案(十二)(下称“刑修(十二)”)于2024年3月1日开始实施,其中对于违反忠实义务需要承担的刑事责任进行明确,刑修(十二)对原第一百六十五条非法经营同类营业罪、第一百六十六条为亲友非法牟利罪和第一百六十九条徇私舞弊低价折股、出售国有资产罪进行了修改,将原来仅适用于国有公司、企业的董监高的犯罪扩展至了其他企业的董监高,对国有公司及民营企业董监高给予同等刑法待遇。相比较于新公司法,刑修(十二)更应引起董监高的关注和重视,国有企业董监高因原本就在相关纪律条例的规制范围内,相对更注意规避亲友在业务上的裙带关系,但民营企业董监高原本就不在纪律条例射程范围,其亲友从事关联业务非常普遍、常见,民营企业董监高非常有必要在业务关联性上划断与亲友的关系,否则,极易涉刑。 2.勤勉义务概述及董监高责任 新公司法第一百八十条将勤勉义务的标准界定为“为公司的最大利益尽到管理者通常应有的合理注意”,而勤勉义务的类型具体可分为董监高对公司的治理义务以及维护资本充足的义务。 (1)治理义务 A.合法履职 根据新公司法第一百二十五条第二款之规定,董事应对董事会的决议承担责任,如果董事会决议违反法律规定或公司章程、股东会决议的,给公司造成严重损失的,董事应承担赔偿责任,除非董事提异议的情形被记录在案,才能免除责任。 B.独立履职 根据新公司法第一百九十二条之规定,公司的控股股东、实际控制人指示董事、高级管理人员从事损害公司或者股东利益的行为的,与该董事、高级管理人员承担连带责任。也就是要求董事和高管应尽到独立合规履职的义务,即使是被指示从事相关行为的,也并不因为被指示而免于责任,控股股东和实控人(影子董事)作为指示者也要承担连带责任。 C.接受会议质询 根据新公司法第一百八十七条之规定,股东会要求董事、监事、高级管理人员列席会议的,董事、监事、高级管理人员应当列席并接受股东的质询。 (2)维护资本充足义务 A.催缴出资 新公司法新增了有限责任公司中董事催缴出资的义务,从公司成立后至公司终止的全生命周期内,公司的董事会都有对股东的出资情况进行核查的义务,核查完毕后发现股东构成瑕疵出资的,董事会需要以公司的名义向该股东进行书面催缴。 B.股东抽逃出资 新公司法吸收了原《公司法》司法解释(三)中的相关内容,规定股东抽逃出资给公司造成损失的,负有责任的董监高应当与该股东承担连带赔偿责任。 C.违法提供财务帮助 D.违规分配利润 E.违法减资 新公司法第二百二十六条首次通过立法的形式明确规定违法减资的法律后果,明确了如违法减资给公司造成损失的,除减资股东对公司承担赔偿责任外,负有责任的董监高也应当承担赔偿责任,是保护公司利益及债权人利益的重大制度创新。 (3)违反勤勉义务的责任 A.民事责任 B.行政责任 (二)董监高损害股东利益的责任 (三)董高监损害债权人利益的责任 新公司法第二百三十二条和第二百三十八条规定了清算义务人与清算组成员未履行相关清算义务的对应责任。在责任主体方面,第二百三十二条为清算义务人,也即公司董事,而二百三十八条为清算组成员,两者并不必然重合。在责任承担方面,前者规定只要清算义务人未及时履行清算义务,给公司或债权人造成了损失,就应当承担赔偿责任,而后者规定只有清算组因故意或者重大过失给债权人造成损失时,才需向债权人承担赔偿责任。 (四)董事、高级管理人员损害第三人利益的责任 1.董事、高级管理人员对第三人的赔偿责任。 根据新公司法第一百九十一条之规定,董事、高级管理人员执行职务,给他人造成损害的,公司应当承担赔偿责任;董事、高级管理人员存在故意或者重大过失的,也应当承担赔偿责任。 2.法定代表人对第三人的赔偿责任 根据新公司法第十一条第三款之规定,法定代表人因执行职务造成他人损害的,由公司承担民事责任。公司承担民事责任后,依照法律或者公司章程的规定,可以向有过错的法定代表人追偿。 三 董事、监事辞任 (一)董事辞任规定 根据新公司法第七十条之规定,董事任期由公司章程规定,但每届任期不得超过三年。董事任期届满,连选可以连任。 董事任期届满未及时改选,或者董事在任期内辞任导致董事会成员低于法定人数的,在改选出的董事就任前,原董事仍应当依照法律、行政法规和公司章程的规定,履行董事职务。 董事辞任的,应当以书面形式通知公司,公司收到通知之日辞任生效,但存在前款规定情形的,董事应当继续履行职务。 (二)监事辞任规定 新公司法第七十七条之规定,监事的任期每届为三年。监事任期届满,连选可以连任。 监事任期届满未及时改选,或者监事在任期内辞任导致监事会成员低于法定人数的,在改选出的监事就任前,原监事仍应当依照法律、行政法规和公司章程的规定,履行监事职务。 (三)董事、监事辞任的法律探讨 虽然新公司法规定若辞任导致董事会、监事会低于法定人数,原董事、监事仍应当履行董事、监事职务,但我们认为此处有两个问题有待进一步明确:(1)要求辞任董事、辞任监事仍履行董事、监事职务,但如果该辞任董事、辞任监事在履行中未尽到忠实义务或勤勉义务,是否仍要求该辞任董事、辞任监事按新公司法的规定承担相应法律责任;(2)一旦发生董事、监事辞任造成董事会、监事会低于法定人数,要求辞任董事、辞任监事履行职务应当仅是权宜之策,更重要的应当是在此情况下要求公司尽快选定新的董事、监事人选,但目前,法律层面对于此并未有明确的规定。我们希望在此后的行政立法上能够充分考虑这个问题,若公司未能及时选定新的董事、监事人选是否应当给予公司一定的处罚,或者辞任董事、监事在递交辞任手续后一定时间内即可当然免除董事、监事职责(不管此时公司有无选任新董事、新监事),以便敦促公司尽快选定新董事、监事人选。 四 合规建议 (一)对公司治理的建议 1.新公司法首次以立法明文规定形式鼓励公司投保董事责任保险,并要求投保公司的董事会向股东会报告责任保险的相关内容。 2.细化公司章程,董事会、监事会的运行机制,以及公司有关董监高职责的其他规章制度、员工手册,规范决策流程。 (二)对董监高个人的建议 1.董监高需要特别注意履行忠实义务和勤勉义务。履职中应做到信息收集完整,决议时尽到仔细审慎义务、决策程序合法、熟悉公司治理结构,强化留痕意识,尤其注意留存可能存在履职风险的行为,保留包括会议记录、决策文件、通讯记录等在内的证明材料。 2.对于董监高经营同类营业的行为,或者董监高的关联人与公司进行交易的行为,尽量予以规避,若无法规避的,董监高应严格履行“事前报告+决议通过”的程序,主动向公司披露有关情形,避免承担刑事责任。 3.董监高可以通过核对财务会计报表、银行对账单以及股东的对外投资信息来避免公司股东抽逃出资行为,同时应当杜绝与抽逃出资的股东合作行为。 4.董监高应按照法定程序分配利润,即公司弥补亏损和提取公积金后所余税后利润方可按照章程或者全体股东约定分配,规避公司利润违法分配的常见情形,督促公司在股东作出利润分配决议之日起6个月内进行分配。 5.董监高应积极关注减资方案是否合法合规,监督减资程序的合规性。 6.董事参与董事会决议时应当仔细审慎尽到合理注意义务。当发现议案违法违规违反公司章程或者股东会决议时,应合理行使否决权,并注意留存书面证据。 7.公司董监高应保持履职的独立性,采取措施避免自身利益与公司利益冲突,不得利用职权牟取不正当利益。 8.董监高在履职过程中可考虑聘请专业的第三方机构提供专项服务以减少自身风险。 9.对于挂名的董事、监事,为避免履职风险,建议在任期内及时向公司提出辞任申请。







