

本文共计1795字 预计阅读时间:5分钟
2025年9月4日自然资源部第3次部务会第三次修正了《不动产登记资料查询暂行办法》: 根据2025年9月刚修正的《不动产登记资料查询暂行办法》,为大家划出法律框架内的三条重点查询路径:
1 路径一:权利人查询 这条路径的核心是“你本来就是房子的主人”,或者法律授权你代表主人行事。
谁有权利用这条路径? 1. 登记的权利人本人:房产证(不动产权证书)上写的名字是谁,谁就有权查。 2. 继承人、受遗赠人:在继承开始后,你有权查询被继承人名下的房产。 3. 法定的“权利代表”:这是实践中非常关键的一类人,包括: ·破产管理人(如,处理公司破产时) ·清算组(如,处理公司清算时) ·遗产管理人(如,遗嘱指定或法院选任,负责处理遗产) ·监护人(如,代表无/限制民事行为能力人) ·财产代管人 能查到什么? 全部信息。包括不动产登记结果(登记簿)和所有原始资料(如申请书、合同、发票、权籍调查图等)。这是信息获取范围最广的查询。 需要什么材料? ·通用材料:查询申请书 + 身份证明。 ·特殊材料:继承人需要死亡证明、遗嘱等;破产管理人等需要法院指定文书等证明其身份和权限的法定文件。
律师提示:在财富管理实践中,“遗产管理人” 的角色日益重要。一旦被正式指定,他就有权全面清查被继承人的所有不动产,这为厘清复杂遗产提供了极大的法律便利。
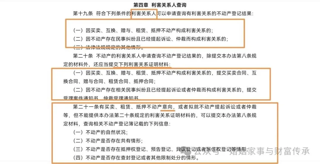
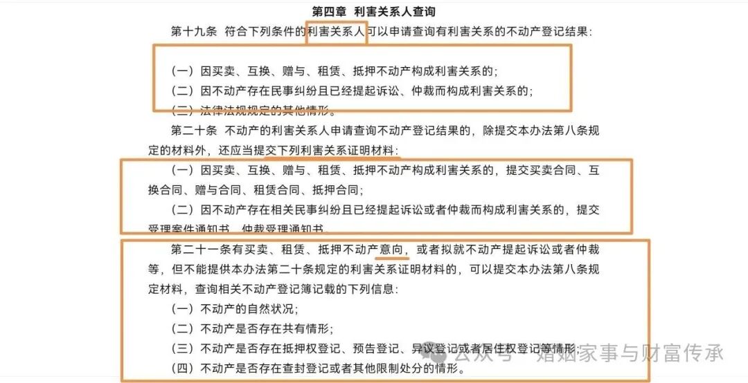
2 路径二:利害关系人查询 当你与待查询的房产存在直接的法律上的利害关系时,适用此路径。
谁算“利害关系人”? 1. 已经签订买卖、赠与、租赁、抵押合同的相对方。 2. 因该不动产已提起诉讼或仲裁的当事人。 能查到什么? 主要是不动产登记结果,用于证明和固定权利状态。 需要什么材料? 除了申请书和身份证明,核心是提供利害关系证明材料,如:买卖合同、抵押合同、法院出具的《案件受理通知书》等。
律师提示:这里的“利害关系”审查趋严,必须有实实在在的、已经发生的法律关系或诉讼。仅仅“怀疑”或“准备起诉”是不够的。
3 路径三:意向查询/律师尽职调查路径 这条路径尤其适合在交易或诉讼前期的尽职调查。
谁可以查? 有买卖、租赁等意向,或拟提起诉讼/仲裁,但暂时无法提供完整合同或立案文书的当事人。特别值得注意的是,委托的律师可以在此路径下查询到更多信息。 能查到什么? ·普通人可以查询:自然状况、是否存在共有、抵押、预告登记、异议登记、居住权登记(此为《民法典》新增重点)、查封等信息。 ·受托律师额外有权:验证产权人姓名是否一致、查询具体共有形式、查询查封机关名称。 需要什么材料? ·普通人:申请书 + 身份证明。 ·律师:除上述外,还需律师执业证、律师事务所调查证明。如果持法院调查令,则权限和效力更强。
律师提示:在进行重大个人投资(如购买二手房)或公司并购前,强烈建议通过此路径进行初步核查。它能有效暴露房产上的潜在风险,比如居住权和异议登记,这些都可能让您的交易“踩雷”。
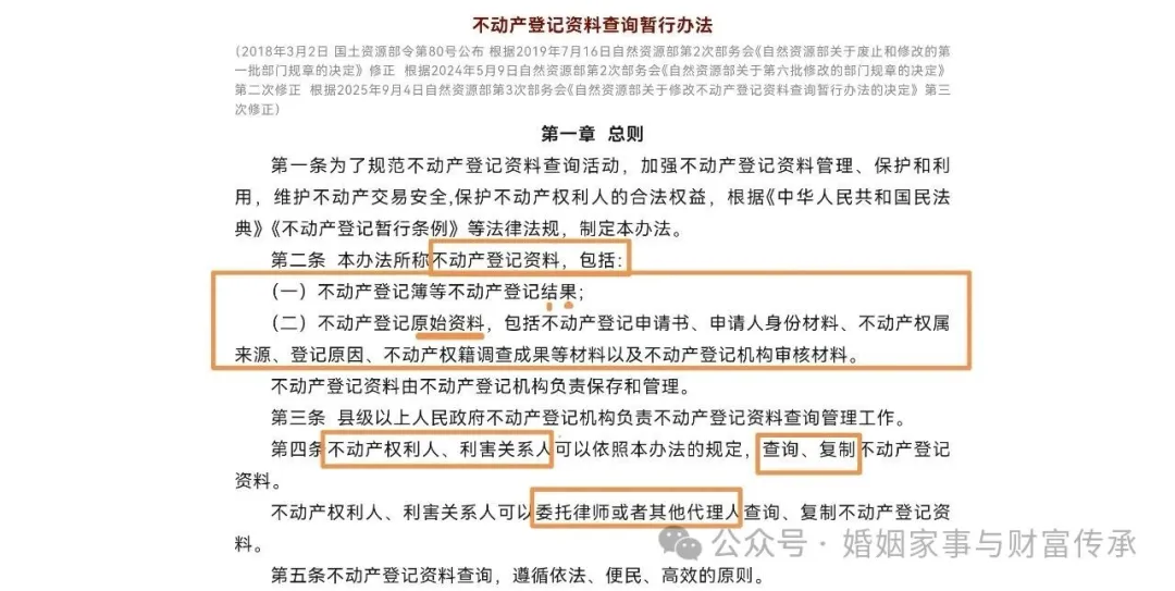
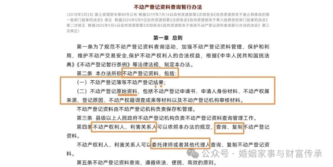
核心要点与风险警示 1. 地域原则:必须去房产所在地的不动产登记机构查询。 2. 目的正当:所有查询都必须基于合法目的,提交的申请书上需要明确查询目的并承诺不滥用信息。虚假查询或泄露信息将承担法律责任。 3. 律师的价值:在非权利人查询的路径中,委托律师不仅能利用专业身份获取更关键的信息,还能对查询结果进行专业解读,评估法律风险,为您的后续决策(是否交易、如何诉讼)提供核心支持。 附:法规全文
向上滑动阅览






END
本文转载自公众号:婚姻家事与财富传承
# 本文仅代表作者个人观点,不得视为中凯律师事务所或其律师出具的正式法律意见或建议。如需转载或引用本文内容,请注明出处。如您有意就相关法律问题进一步交流或探讨,欢迎扫码与本所联系 #